交野市。外出支援制度の対象年齢引き下げや補助でサービス拡張予定
(画像クリックで交野市役所ホームページへ)
交野市では、高齢者・障がい者(児)・妊婦の方の外出支援をおこなっており、交野市役所ホームページ2023年11月17日付けの「交野市外出支援制度の拡充について」において拡張サービスについて紹介がありました。
(画像クリックで交野市役所ホームページ掲載の「交野市外出支援制度の拡充について」pdf資料へ)
令和6年と記載があるので、来年2024年の3月議会で予算承認がおりたら掲載されている内容でサービス拡張となりそうです。
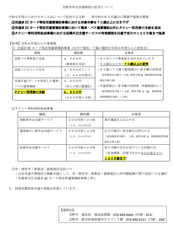
令和6年度から次の大きく3点について拡充する方針が掲載されています。
1)交通系 IC カード等活用運賃補助事業における対象年齢を70歳以上に引き下げ
2)交通系 IC カード等活用運賃補助事業において電車・バス運賃補助以外にタクシー利用券の支給を追加












